bat365中文官方网站
学生
教职工
校友
来访者
信息门户
信息公开
网站地图
迎新服务
Toggle navigation
bat365
学院简介
历史沿革
现任领导
历任领导
应急预案
宣传视频
学校地址
全景漫游
党建思政
党办网站
不忘初心牢记使命
学习习近平法治思想专栏
主题党日(2024-2025)
基层党建
深入学习贯彻党的二十届三中全会精神
深入学习贯彻全国教育大会精神
宪法宣传周
扎实开展中央八项规定精神学习教育
违反中央八项规定精神典型问题
中央八项规定精神相关制度规定
师德师风
新闻动态
重要论述
规章制度
师德榜样
警示教育
师德监督
组织结构
学院部门
院系设置
水利工程系
电力电子工程系
建筑工程系
机电工程系
商贸管理系
基础课部
思政课部
教学科研
教学管理
继续教育
教学科研部
技能鉴定
质量报告
专业建设
专业设置
省级重点专业
校级重点专业
订单培养专业
优秀教材
优秀教材
第二届全国教材建设奖-优秀教材
优秀教材展示
招贤纳士
人事处
政策法规
我要应聘
招生就业
招生
就业
继续教育招生
当前位置:
首页
>
新闻中心
>
通知公告
> 正文
新闻中心
学院新闻
部门动态
通知公告
招投标公告
学习宣传贯彻省第十二次党代会精神
职业教育宣传周活动
不忘初心牢记使命
湖北国安
人才培养方案
“一站式”学生社区
通知公告
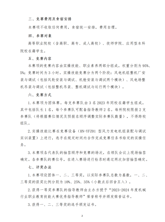
关于举办2023-2024年度“华纳杯”风力发电系统安装与调试技能竞赛的通知
时间:2023-09-19 14:06
来源:
作者:教务处
点击:次
2023-2024“华纳杯”风电赛项规程.pdf
2023-2024“华纳杯”风电竞赛样题.pdf
正式报名表.docx